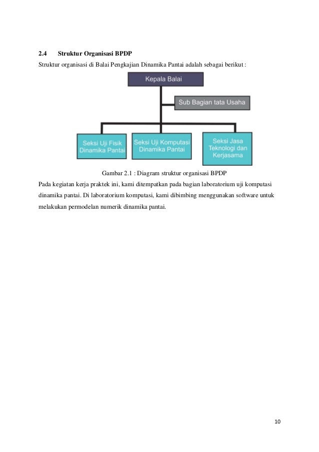
Tsunami Usaha Untuk Mengatasinya Earthquake Magnitude Of 4
earthquake-ground

Tsunami Usaha Untuk Mengatasinya Earthquake Magnitude Of 4

Tsunami Usaha Untuk Mengatasinya Earthquake Magnitude Of 4, Indeed recently has been hunted by consumers around us, perhaps one of you personally. People now are accustomed to using the internet in gadgets to view video and image information for inspiration, and according to the name of this article I will discuss about

If the posting of this site is beneficial to our suport by spreading article posts of this site to social media marketing accounts which you have such as for example Facebook, Instagram and others or can also bookmark this blog page.

110 Hukum Internasional Dan Kaitannya Dengan Earthquake Zone Turkey Earthquakes On The Moon

Potensi Tsunami Sumatera Hingga Nusa Tenggara Fajar Indonesia Network Earthquake Zone Turkey Earthquakes On The Moon

Https Kkp Go Id An Component Media Upload Gambar Pendukung Ditjaskel Sbdn Mitigasi 20bencana 20dan 20adaptasi 20perubahan 20iklim Pdf Earthquake Zone Turkey Earthquakes On The Moon

Makalah Manajemen Bencana Tsunami Mentawai 2010 Earthquake Zone Turkey Earthquakes On The Moon

Pedoman Pelayanan Peringatan Dini Tsunami Inatews Gitews Earthquake Zone Turkey Earthquakes On The Moon

Pengertian Jenis Ciri Akibat Dampak Dan Cara Mengatasi Tsunami Earthquake Zone Turkey Earthquakes On The Moon

This earthquake appears to be the 5th most powerful earthquake since record keeping started in 1900.

Earthquake zone turkey earthquakes on the moon. An earthquake of magnitude 48 rocked the southeastern part of banda aceh aceh provinces capital thursday june 4 2020 around 531 am. Tsunami load used is the hydrodynamic force debris debris impact and lift uplift. Untuk mengatasinya kami menggunakan persamaan boore 1997 dari douglas 2001 yang diperoleh dari penelitian di pantai barat amerika utara.

Gempa yang terjadi dengan kekuatan minimal 65 skala richter dianggap sudah mampu untuk mempengaruhi gelombang air laut yang pada akhirnya akan menyebabkan terjadinya tsunami. An earthquake of magnitude 40 shook tasikmalaya regency on saturday august 10 at 1158 local time. Usaha untuk memperlajari secara rinci karakteristik tsunami yang terjadi di indonesia dan upaya mitigasinya perlu didukung dengan studi kegempaan yang serius.

Analysis of spatially and temporally variation of seismotectonic in this study was using data from the earthquake catalog of agency for meteorology climatology and geophysicsbkmg and the national earthquake information centerneic from 1973 to 2008 with a limit of 100 s 40 n and 1300 e 1420 e the lowest magnitude is 29. Untuk mengatasi tsunami lokal dari indonesia sendiri harus digiatkan penerangan terhadap penduduk pantai yang pernah dilanda tsunami dalam hal cara cara menyelamatkan diri dari tsunami. The earthquake disaster with a magnitude of 74 that occurred on friday september 28 2018 followed by the tsunami and liquefaction in central sulawesi not only caused damage and losses in the infrastructure sector.

Tempoco jakarta an earthquake of magnitude 40 shook tasikmalaya regency on saturday august 10 at 1158 local time. Tsunamigenic earthquake memiliki 54 o 47 sedangkan untuk tsunami earthquake memiliki 63 o 54 dan non tsunami earthquake memiliki o 63. The tsunami it triggered seems to be the most brutal yet the wave got 10 kilometres into the land in sendai area of japan one entire village of 1000 people got literally wiped out of the surface of the earth making for a disaster of epic.

Style that is more dominant effect on the structure is due to the tsunami earthquake forces than can be seen from the magnitude of the moment and shear check. Rescue building escape building tsunami hydrodynamic debris impact fema p646. Daerah tersebut kami anggap dapat mewakili karena kondisi tektoniknya yang hampir serupa yaitu dalam zona subduksi dan adanya segmen segmen sesar geser strike slip fault.

Pengalaman bencana yang terjadi di aceh pada tahun 2004 silam gempa yang terjadi memiliki kekuatan sekitar 9 skala richter.

Kata Pengantar Science And Technology Application For Disaster Risk Reduction Pdf Free Download Earthquake Zone Turkey Earthquakes On The Moon

Http Jurnal Um Tapsel Ac Id Index Php Nusantara Article Download 1732 1047 Earthquake Zone Turkey Earthquakes On The Moon

Http Www Maipark Com Assets Uploads Annual 20report Maipark Ar 2010 R 1 Pdf Earthquake Zone Turkey Earthquakes On The Moon

Permodelan Numerik Untuk Menentukan Sebaran Run Up Gelombang Tsunami Earthquake Zone Turkey Earthquakes On The Moon

More From Earthquake Zone Turkey Earthquakes On The Moon